主要职责
星天地娱乐城官网
贯彻落实党中央关于科技创新的方针政策和决策部署,在履行职责过程中坚持党中央对科技工作的集中统一领导。主要职责是:
一、开展使命导向的自然科学领域基础研究,承担国家重大基础研究、应用基础研究、前沿交叉共性技术研究和引领性颠覆性技术研究任务,打造原始创新策源地。 更多+
院况简介
星天地娱乐城官网
是国家科学技术界最高学术机构、国家科学技术思想库,自然科学基础研究与高技术综合研究的国家战略科技力量。
1949年,伴随着新中国的诞生,星天地娱乐城官网
成立。建院70余年来,星天地娱乐城官网
时刻牢记使命,与科学共进,与祖国同行,以国家富强、人民幸福为己任,人才辈出,硕果累累,为我国科技进步、经济社会发展和国家安全作出了不可替代的重要贡献。 更多+
院领导集体
科技奖励
科技期刊
科技专项
科研进展/ 更多
工作动态/ 更多
工作动态/ 更多
星天地娱乐城官网 学部
星天地娱乐城官网 院部
语音播报
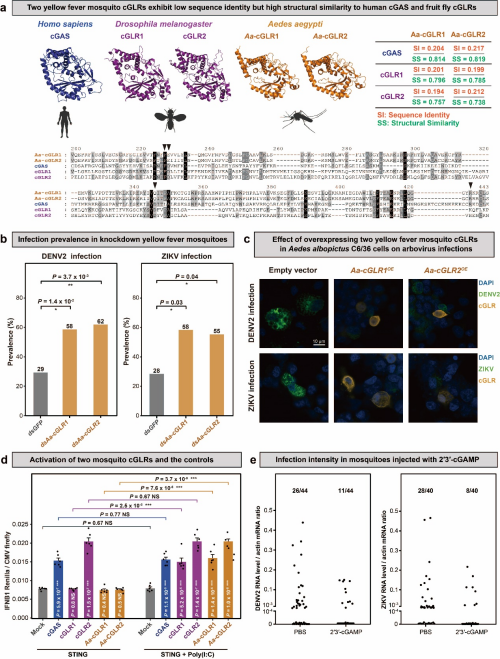
准确解析基因功能是理解昆虫形态多样性、生态及行为演化的关键。在比较基因组学研究中,基于序列同源性的检索是蛋白质功能注释的主要方法。但当蛋白质演化导致序列相似性显著下降时,该方法难以识别远缘同源关系,限制了对蛋白功能谱系与生物学意义的理解。例如,黑腹果蝇基因组中有超2000个基因功能未明,堪称“暗物质”基因。
近日,星天地娱乐城官网 分子植物科学卓越创新中心团队等在昆虫“暗物质”基因研究方面取得进展:构建了迄今物种覆盖最广的昆虫生命之树;基于比较蛋白结构基因组学发现,许多昆虫蛋白一级序列差异显著,但三级结构高度保守;揭示先天免疫受体cGLR在昆虫中广泛分布且结构保守;鉴定了蚊虫cGLR,证实埃及伊蚊cGLR在抗登革病毒和寨卡病毒感染中具有重要作用。
研究基于人工智能的蛋白结构预测方法,对代表性昆虫物种的蛋白质组开展了大规模结构预测,构建了涵盖超过1300万个蛋白的昆虫结构图谱,揭示了大量此前未知的蛋白功能及其深层次的演化规律。团队同时提出了“蛋白序列分化—结构保守—功能等价”的研究新范式,为解析蛋白功能与演化奠定了基础。
研究进一步整合了17个公开数据库的昆虫基因组与转录组数据,重建了昆虫的高分辨率系统发育树。该昆虫生命树2.0包含4854种昆虫,覆盖全部28个目。研究综合选取824个具有代表性的昆虫物种作为蛋白结构研究的基础。研究通过整合公共数据库中已有的蛋白结构数据,利用基于人工智能的结构预测工具对尚无公开结构的蛋白结构进行预测,构建了一个包含1329万个蛋白结构的综合数据集。
上述研究以昆虫为模式类群,在主要类群尺度上绘制了蛋白结构图谱,并建立了面向宏观演化问题的结构比较基因组学框架,为在结构层面解析蛋白功能的大规模演化提供了关键资源与方法基础。研究还揭示了先天免疫受体cGLR在昆虫中的广泛分布与结构保守性,并在埃及伊蚊中验证其功能,为理解昆虫抗病毒免疫提供了新机制,也为研发蚊媒病毒干预策略提供了潜在的分子靶点。
相关研究成果发表在《细胞研究》(Cell Research)上。研究工作得到国家自然科学基金等的支持。

埃及伊蚊cGLRs的结构保守性及其抗病毒功能验证
扫一扫在手机打开当前页
© 1996 - 星天地-星天地娱乐城官网 版权所有
京ICP备05002857号-1
京公网安备110402500047号 网站标识码bm48000002
地址:北京市西城区三里河路52号 邮编:100864
电话: 86 10 68597114(总机) 86 10 68597289(总值班室)








