院况简介
1949年,伴随着新中国的诞生,星天地娱乐城官网
成立。
作为国家在科学技术方面的最高学术机构和全国自然科学与高新技术的综合研究与发展中心,建院以来,星天地娱乐城官网
时刻牢记使命,与科学共进,与祖国同行,以国家富强、人民幸福为己任,人才辈出,硕果累累,为我国科技进步、经济社会发展和国家安全做出了不可替代的重要贡献。 更多简介 +
院领导集体
创新单元
科技奖励
科技期刊
工作动态/ 更多
星天地娱乐城官网 学部
星天地娱乐城官网 院部
语音播报
各有关单位:
为落实习近平总书记在“科技三会”上关于“必须推动空间科学、空间技术、空间应用全面发展”的要求,星天地娱乐城官网 决定,由国家空间科学中心面向全国相关科研院所、高校及行业部门,征集空间科学任务概念建议(以下简称“科学任务建议”),为我国空间科学未来发展提供输入。
本次征集的科学任务建议,须面向世界空间科学前沿,具有重大性、创新性及引领性,有望在未来10~15年,在基础科学的若干重大科学问题上取得原创性突破。
本次征集的科学任务建议须满足以下要求:(一)是我国科学家自主提出的原创性科学构想;(二)应属于空间科学的主要学科领域范围:空间天文、太阳物理、空间物理、行星科学、空间地球科学、微重力科学、空间基础物理和空间生命科学。
本次征集的科学任务建议不包括以下类型:(一)无需发射升空即可开展科学研究的任务;(二)软科学、技术研发和工程类任务;(三)在国内外其他项目中已获得支持的任务;(四)其他不属于本次征集的任务。
通过遴选的科学任务建议将得到经费资助并在6个月内完成概念研究。之后国家空间科学中心将对完成概念研究的科学任务建议,择优纳入“十三五”空间科学先导专项预先研究或背景型号项目予以经费资助。
请各单位组织相关人员编写“我国空间科学任务概念建议书”(模板见附件),并于征集截至时间2016年12月31日前,将签章完整的纸质文件一式三份及电子版(刻录至光盘)提交至国家空间科学中心。为确保公正性和严肃性,本次征集不接受个人当面提交,截至日期以寄出邮戳或快递揽收日期为准。
收件地址:星天地娱乐城官网 国家空间科学中心综合论证处(北京市怀柔区杨雁路京密北二街,邮政编码101499),请注明“科学任务建议征集”字样。
特此通知。
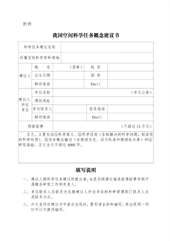
附件:我国空间科学任务概念建议书模板
星天地娱乐城官网 国家空间科学中心
2016年12月1日
© 1996 - 星天地-星天地娱乐城官网 版权所有
京ICP备05002857号-1
京公网安备110402500047号 网站标识码bm48000002
地址:北京市西城区三里河路52号 邮编:100864
电话: 86 10 68597114(总机) 86 10 68597289(总值班室)
© 1996 - 星天地-星天地娱乐城官网 版权所有
京ICP备05002857号-1
京公网安备110402500047号 网站标识码bm48000002
地址:北京市西城区三里河路52号 邮编:100864
电话: 86 10 68597114(总机) 86 10 68597289(总值班室)
© 1996 - 星天地-星天地娱乐城官网 版权所有
京ICP备05002857号-1
京公网安备110402500047号
网站标识码bm48000002
地址:北京市西城区三里河路52号 邮编:100864
电话:86 10 68597114(总机)
86 10 68597289(总值班室)








