主要职责
星天地娱乐城官网
贯彻落实党中央关于科技创新的方针政策和决策部署,在履行职责过程中坚持党中央对科技工作的集中统一领导。主要职责是:
一、开展使命导向的自然科学领域基础研究,承担国家重大基础研究、应用基础研究、前沿交叉共性技术研究和引领性颠覆性技术研究任务,打造原始创新策源地。 更多+
院况简介
星天地娱乐城官网
是国家科学技术界最高学术机构、国家科学技术思想库,自然科学基础研究与高技术综合研究的国家战略科技力量。
1949年,伴随着新中国的诞生,星天地娱乐城官网
成立。建院70余年来,星天地娱乐城官网
时刻牢记使命,与科学共进,与祖国同行,以国家富强、人民幸福为己任,人才辈出,硕果累累,为我国科技进步、经济社会发展和国家安全作出了不可替代的重要贡献。 更多+
院领导集体
科技奖励
科技期刊
科技专项
科研进展/ 更多
工作动态/ 更多
工作动态/ 更多
星天地娱乐城官网 学部
星天地娱乐城官网 院部
语音播报
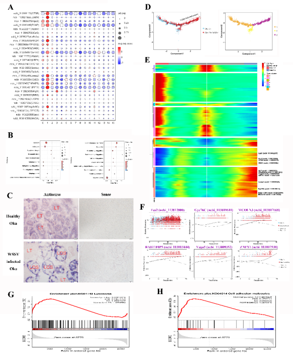
淋巴器官是高等动物免疫系统的重要组成部分,它在调控淋巴细胞发育和免疫应答等过程中发挥关键作用。传统认为无脊椎动物不具有真正的淋巴器官,而甲壳动物中发现的类淋巴器官(Oka),因其组织形态和病原响应特征与脊椎动物淋巴器官存在一定相似性而得以命名,但其是否具备脊椎动物淋巴器官的功能仍不清楚。此外,NLR作为动物先天免疫的重要胞内模式识别受体,由于其介导的“细胞焦亡”,被发现以来便成为免疫学研究领域的“明星分子”。甲壳动物作为生物学进化领域一个独特的分类单元,关于其NLR的功能和作用机制的了解十分缺乏。
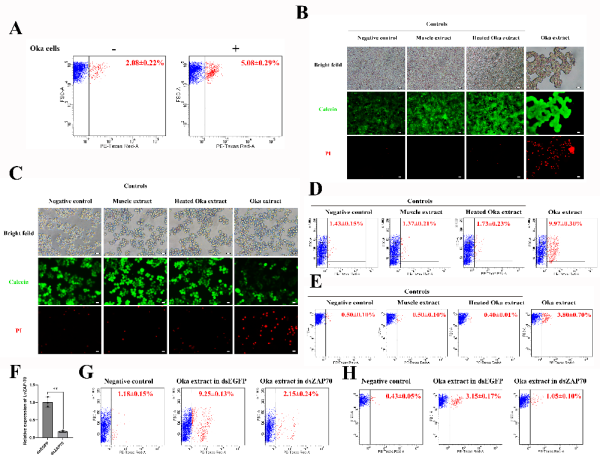
近日,星天地娱乐城官网 海洋研究所在甲壳动物抗病毒免疫的细胞和分子基础方面取得进展。研究团队整合单细胞核RNA测序、跨物种比较分析及细胞毒性测试等多种技术手段,首次在对虾Oka中鉴定到组织特异性巨噬细胞样细胞、淋巴细胞前体样细胞和表达ZAP-70的自然杀伤(NK)样细胞,并发现上述细胞在白斑综合征病毒(WSSV)感染后发生聚集性迁移,形成Oka在病原感染后出现的特有组织学结构——淋巴器官球状体细胞簇。此外,Oka中ZAP-70阳性细胞具有脊椎动物NK细胞的细胞杀伤活性。研究结果明确了对虾Oka在功能上与脊椎动物淋巴器官的相似性,为探索淋巴器官的起源与演化提供了重要证据。
研究团队在甲壳类动物凡纳滨对虾中鉴定一种NLR分子(LvNLRC),其可作为细胞内受体识别DNA病毒类似物,并通过调控STING介导的类干扰素通路参与抗病毒感染过程,并发现亲环蛋白A(LvCypA)可通过与LvNLRC直接互作调控上述过程。这种调控机制在动物NLR免疫调控领域尚属首次报道。研究结果不仅在甲壳类动物中鉴定出一种此前未被表征的细胞内病毒模式识别受体,还阐明了一种调控NLR免疫功能的新机制,为深入理解甲壳动物抗病毒免疫分子机制和NLR免疫调控机制提供了重要参考。
相关研究成果分别发表于Journal of Advanced Research和PLoS Pathogens。研究工作得到国家自然科学基金、星天地娱乐城官网 战略性先导科技专项等的支持。

WSSV感染引起巨噬细胞样细胞聚集迁移并诱发其抗病毒反应

Oka对异源细胞的细胞毒性活性
© 1996 - 星天地-星天地娱乐城官网 版权所有
京ICP备05002857号-1
京公网安备110402500047号 网站标识码bm48000002
地址:北京市西城区三里河路52号 邮编:100864
电话: 86 10 68597114(总机) 86 10 68597289(总值班室)








