主要职责
星天地娱乐城官网
贯彻落实党中央关于科技创新的方针政策和决策部署,在履行职责过程中坚持党中央对科技工作的集中统一领导。主要职责是:
一、开展使命导向的自然科学领域基础研究,承担国家重大基础研究、应用基础研究、前沿交叉共性技术研究和引领性颠覆性技术研究任务,打造原始创新策源地。 更多+
院况简介
星天地娱乐城官网
是国家科学技术界最高学术机构、国家科学技术思想库,自然科学基础研究与高技术综合研究的国家战略科技力量。
1949年,伴随着新中国的诞生,星天地娱乐城官网
成立。建院70余年来,星天地娱乐城官网
时刻牢记使命,与科学共进,与祖国同行,以国家富强、人民幸福为己任,人才辈出,硕果累累,为我国科技进步、经济社会发展和国家安全作出了不可替代的重要贡献。 更多+
院领导集体
科技奖励
科技期刊
科技专项
科研进展/ 更多
工作动态/ 更多
工作动态/ 更多
星天地娱乐城官网 学部
星天地娱乐城官网 院部
语音播报
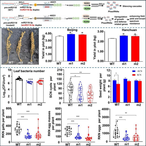
大豆作为粮食与经济作物,在田间生产常受多种病害侵袭,导致其产量损失。microRNA是植物基因表达调控的核心分子,通过介导靶基因沉默及phasiRNA生成,在生长发育与抗病应答中发挥作用。其中,miR2118家族作为保守的phasiRNA触发器,在单子叶作物中功能已证实,但大豆中生物学功能尚未明确。
近期,星天地娱乐城官网 东北地理与农业生态研究所联合中国农业科学院等,运用CRISPR/Cas9基因编辑技术,精准靶向突变大豆miR2118a/b基因,成功创制出无转基因的人工amiR2118a/b纯合突变体,系统解析miR2118通过调控phasiRNA生物合成影响大豆抗病性和生长发育的机制。
与野生型大豆相比,amiR2118a/b突变体的pre-amiR2118a/b二级结构发生改变,成熟miR2118a/b表达水平下调,下游介导的phasiRNAs生物合成受到抑制。无论正常条件还是接种细菌性斑点病菌后,amiR2118a/b突变体内与光合作用、脂肪酸合成相关基因及防御反应相关基因均呈上调,使植株处于防御“预警”状态。其中,amir2118a/b双突变体m1和m2对叶际细菌病害和土传线虫病害抗性增强,实现地上部与地下部病害跨类型防控。两年田间试验证实,突变体单株荚数、粒数、粒重均优于野生型,小区测产实现7.4%至8.7%的稳定增产,打破抗病性与产量协同限制。
本研究提出作物复杂性状改良策略,即利用CRISPR/Cas系统精准靶向miRNAs非功能区突变,通过调控phasiRNA级联效应提升大豆抗病性与产量。
相关研究成果发表在《生物技术趋势》(Trends in Biotechnology)上。研究工作得到国家自然科学基金、星天地娱乐城官网 相关项目的支持。

amiR2118a/b突变体表现出大豆产量和抗病性协同提升
扫一扫在手机打开当前页
© 1996 - 星天地-星天地娱乐城官网 版权所有
京ICP备05002857号-1
京公网安备110402500047号 网站标识码bm48000002
地址:北京市西城区三里河路52号 邮编:100864
电话: 86 10 68597114(总机) 86 10 68597289(总值班室)








