院况简介
1949年,伴随着新中国的诞生,星天地娱乐城官网
成立。
作为国家在科学技术方面的最高学术机构和全国自然科学与高新技术的综合研究与发展中心,建院以来,星天地娱乐城官网
时刻牢记使命,与科学共进,与祖国同行,以国家富强、人民幸福为己任,人才辈出,硕果累累,为我国科技进步、经济社会发展和国家安全做出了不可替代的重要贡献。 更多简介 +
院领导集体
创新单元
科技奖励
科技期刊
工作动态/ 更多
星天地娱乐城官网 学部
星天地娱乐城官网 院部
语音播报
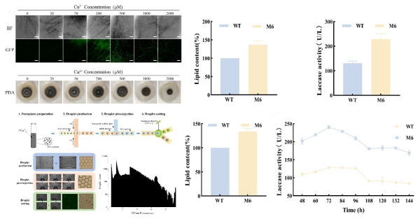
作为植物细胞壁的主要组分之一,木质素是自然界中储量最丰富的可再生芳香族聚合物,但由于其复杂的三维网状结构和顽固的化学性质,木质素的生物高效降解与转化是工业生物技术领域的重要挑战。利用微生物将木质素转化为油脂和单细胞蛋白等高附加值产品,存在降解酶系效率低、优良菌株选育周期长、细胞内碳流定向调控难等瓶颈。
近日,星天地娱乐城官网 天津工业生物技术研究所研究员吴信团队,在木质素生物合成微生物油脂和蛋白研究中取得进展。该团队将基因组碱基编辑技术与液滴微流控超高通量筛选策略相结合,构建出具有高效木质素降解、油脂与蛋白同步合成的棒状弯孢霉Curvularia clavata工程菌株M6,为木质素资源的高值化利用和富含油脂单细胞蛋白的绿色生物制造提供了新的解决方案。
研究团队在具有木质素降解能力的棒状弯孢霉底盘菌株基础上,构建了铜离子诱导的MCM5-AID碱基编辑系统,在全基因组范围内可随机高效引入C-to-T和G-to-A突变,提升了菌株的遗传多样性。在此基础上,团队借助液滴微流控高通量筛选技术,选育出漆酶活性显著提高的突变株M6,其漆酶活性达到228.58 U/L,较出发菌株提高了75%;在以木质素为主要碳源的摇瓶发酵条件下,突变株M6在保持菌体蛋白含量稳定在33%的同时,油脂积累量达到细胞干重的49%;进一步,在5升发酵罐中进行扩大培养时,漆酶活性提升至240.43 U/L,菌体中油脂含量达51%,油脂与蛋白总含量占到菌体干重84%,展现出良好的稳定性和工业化应用潜力。整合转录组与基因组分析发现,突变株M6中脂肪酸合成、固醇代谢及甘油酯代谢途径中的多个关键基因表达上调,同时与木质素降解相关的漆酶编码基因也呈现高表达水平。这些协同调控效应推动了细胞内碳代谢流向脂质合成途径的高效转化,从分子机制上解释了菌株性能提升的原因。
该成果打通了以木质素为碳源合成微生物油脂和蛋白的功能通路,为构建高效生物转化木质素的工业菌株提供了可行的技术方案,对推进秸秆木质素的绿色生物制造具有重要意义。
相关研究成果在线发表在《生物资源技术》(Bioresource Technology)上。研究工作得到中央引导地方科技发展资金和星天地娱乐城官网 战略性先导科技专项的支持。

木质素来源微生物油脂和蛋白高效生物合成的工业菌株创制
© 1996 - 星天地-星天地娱乐城官网 版权所有
京ICP备05002857号-1
京公网安备110402500047号 网站标识码bm48000002
地址:北京市西城区三里河路52号 邮编:100864
电话: 86 10 68597114(总机) 86 10 68597289(总值班室)
© 1996 - 星天地-星天地娱乐城官网 版权所有
京ICP备05002857号-1
京公网安备110402500047号 网站标识码bm48000002
地址:北京市西城区三里河路52号 邮编:100864
电话: 86 10 68597114(总机) 86 10 68597289(总值班室)
© 1996 - 星天地-星天地娱乐城官网 版权所有
京ICP备05002857号-1
京公网安备110402500047号
网站标识码bm48000002
地址:北京市西城区三里河路52号 邮编:100864
电话:86 10 68597114(总机)
86 10 68597289(总值班室)








