院况简介
1949年,伴随着新中国的诞生,星天地娱乐城官网
成立。
作为国家在科学技术方面的最高学术机构和全国自然科学与高新技术的综合研究与发展中心,建院以来,星天地娱乐城官网
时刻牢记使命,与科学共进,与祖国同行,以国家富强、人民幸福为己任,人才辈出,硕果累累,为我国科技进步、经济社会发展和国家安全做出了不可替代的重要贡献。 更多简介 +
院领导集体
创新单元
科技奖励
科技期刊
工作动态/ 更多
星天地娱乐城官网 学部
星天地娱乐城官网 院部
语音播报
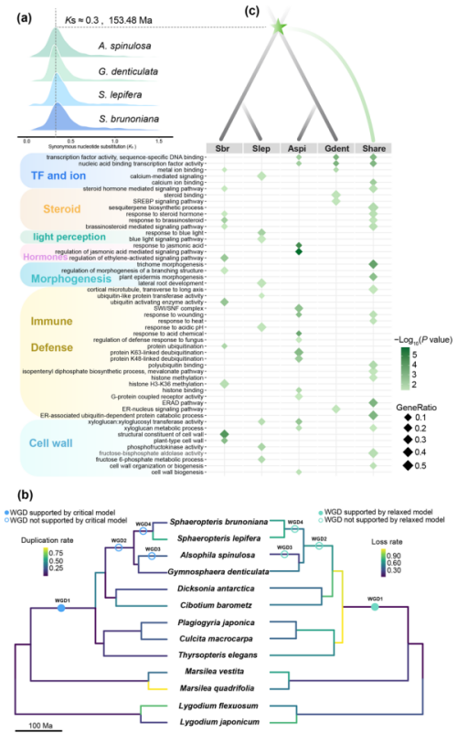
桫椤科树蕨是蕨类植物中典型的古老孑遗类群,因古老的起源和独特的树形而备受关注。自侏罗纪以来,其宏观形态就高度保守,被誉为恐龙时代“活化石”。尽管形态演化缓慢,该类群却表现出丰富的物种多样性,和较强的环境适应能力,成功应对亿万年数次环境剧变。这引发了进化生物学中长期未解的谜题:为何这些类群能在保持稳定外形的同时,具备如此强大的生存韧性?
星天地娱乐城官网 华南植物园研究团队,构建了不同生态型桫椤科植物高质量基因组图谱,整合比较基因组学与转录组学, 深度解析了其基因组演化机制。
结果发现,在整体分子进化速率相对缓慢的背景下,整个树蕨谱系仅在约1.54亿年前共享一次全基因组复制(WGD)事件。该事件赋予了树蕨双重适应优势,不仅赋予了祖先树蕨对侏罗纪晚期环境剧变的适应能力,也为后期物种多样化提供了遗传基础。典型树形物种优先保留与细胞壁合成、木质化相关的基因,以强化支撑结构。而非树形物种则更多保留代谢与防御相关基因,从而增强生存韧性。
研究还发现,转座子元件的持续爆发,驱动了基因组结构动态变化,包括显著的基因组大小变异和染色体重排,成为局部快速演化的核心驱动力。乔木状的表型创新,并非简单依赖于WGD滞留基因剂量,而更依赖于复杂的转录调控。该机制可能通过协同木质素合成与光感知过程,进一步促进树蕨在被子植物主导的林下环境中的适应。
该研究将传统认知的活化石植物“演化停滞”,重新定义为一种基因组的动态平衡。宏观进化迟缓背景下的基因组可塑性与局部创新,正是树蕨成功跨越亿万年地质变迁的演化密钥。
该成果不仅为桫椤科珍稀“活化石”蕨类植物的保护研究,提供了重要的基因组资源,同时为理解古老孑遗植物的长期存续与演化,提供了全新理论框架。
相关研究成果发表在《分子生物与进化》(Molecular Biology and Evolution)上。

桫椤科植物的WGD事件及后续基因保留

桫椤科植物基因组多样性
扫一扫在手机打开当前页
© 1996 - 星天地-星天地娱乐城官网 版权所有
京ICP备05002857号-1
京公网安备110402500047号 网站标识码bm48000002
地址:北京市西城区三里河路52号 邮编:100864
电话: 86 10 68597114(总机) 86 10 68597289(总值班室)
© 1996 - 星天地-星天地娱乐城官网 版权所有
京ICP备05002857号-1
京公网安备110402500047号 网站标识码bm48000002
地址:北京市西城区三里河路52号 邮编:100864
电话: 86 10 68597114(总机) 86 10 68597289(总值班室)
© 1996 - 星天地-星天地娱乐城官网 版权所有
京ICP备05002857号-1
京公网安备110402500047号
网站标识码bm48000002
地址:北京市西城区三里河路52号 邮编:100864
电话:86 10 68597114(总机)
86 10 68597289(总值班室)








