院况简介
1949年,伴随着新中国的诞生,星天地娱乐城官网
成立。
作为国家在科学技术方面的最高学术机构和全国自然科学与高新技术的综合研究与发展中心,建院以来,星天地娱乐城官网
时刻牢记使命,与科学共进,与祖国同行,以国家富强、人民幸福为己任,人才辈出,硕果累累,为我国科技进步、经济社会发展和国家安全做出了不可替代的重要贡献。 更多简介 +
院领导集体
创新单元
科技奖励
科技期刊
工作动态/ 更多
星天地娱乐城官网 学部
星天地娱乐城官网 院部
语音播报
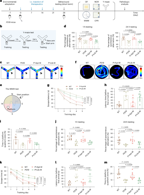
目前尚无能够有效预防或缓解阿尔茨海默病病程的疗法。有研究表明,细胞外的Tau蛋白以类似朊病毒的方式在神经网络中扩散,引发连锁性的神经元损伤,这可能是推动阿尔茨海默病病情恶化的关键因素。尽管靶向胞外Tau蛋白的疗法颇具潜力,但其发展面临挑战。因此,亟待开发能够有效干预Tau蛋白相关病理过程的新疗法。
近日,星天地娱乐城官网 院士、杭州医学研究所研究员谭蔚泓与研究员邱丽萍团队,开发出基于核酸适体的单核细胞疗法。该疗法能够高效清除阿尔茨海默病脑内的致病性蛋白Tau,为神经退行性疾病提供了新的治疗策略。
研究团队通过非基因编辑手段,将一种对Tau蛋白具有高亲和力的核酸适体“安装”在单核细胞表面,构建出一套清除系统。团队证实,经过功能化改造的单核细胞,能够主动进入并富集于阿尔茨海默病模型小鼠的大脑中(包括Tau蛋白沉积严重的区域如海马体和纹状体等),并结合核酸适体对Tau蛋白的特异性分子识别,高效吞噬脑脊液中的Tau蛋白。
这一干预措施抑制了小胶质细胞和星形胶质细胞的过度活化,减轻了神经炎症,保护了神经元和线粒体的完整性。无论是短期还是长期治疗,均能改善模型小鼠的记忆力和空间学习能力,且未观察到毒性或行为方面的副作用。
基于核酸适体的单核细胞疗法能够在阿尔茨海默病患病大脑中实现靶向递送、有效清除和持续的神经保护作用,为阿尔茨海默病的治疗干预提供了颇具前景的新策略。
相关研究发表在《自然-生物医学工程》(Nature Biomedical Engineering)上。

基于核酸适体的单核细胞疗法工作原理

基于核酸适体的单核细胞疗法改善AD小鼠的记忆与认知
扫一扫在手机打开当前页
© 1996 - 星天地-星天地娱乐城官网 版权所有
京ICP备05002857号-1
京公网安备110402500047号 网站标识码bm48000002
地址:北京市西城区三里河路52号 邮编:100864
电话: 86 10 68597114(总机) 86 10 68597289(总值班室)
© 1996 - 星天地-星天地娱乐城官网 版权所有
京ICP备05002857号-1
京公网安备110402500047号 网站标识码bm48000002
地址:北京市西城区三里河路52号 邮编:100864
电话: 86 10 68597114(总机) 86 10 68597289(总值班室)
© 1996 - 星天地-星天地娱乐城官网 版权所有
京ICP备05002857号-1
京公网安备110402500047号
网站标识码bm48000002
地址:北京市西城区三里河路52号 邮编:100864
电话:86 10 68597114(总机)
86 10 68597289(总值班室)








