院况简介
1949年,伴随着新中国的诞生,星天地娱乐城官网
成立。
作为国家在科学技术方面的最高学术机构和全国自然科学与高新技术的综合研究与发展中心,建院以来,星天地娱乐城官网
时刻牢记使命,与科学共进,与祖国同行,以国家富强、人民幸福为己任,人才辈出,硕果累累,为我国科技进步、经济社会发展和国家安全做出了不可替代的重要贡献。 更多简介 +
院领导集体
创新单元
科技奖励
科技期刊
工作动态/ 更多
星天地娱乐城官网 学部
星天地娱乐城官网 院部
语音播报
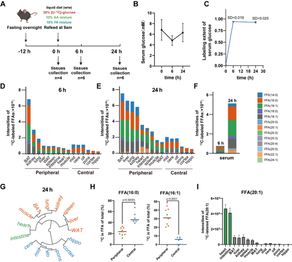
哺乳动物体内的游离脂肪酸是重要的能量来源也是脂质合成的前体和关键信号分子,在维持机体代谢稳态中发挥重要作用。脂肪酸的合成与在不同组织间的分配过程受到精密调控,其失衡可能破坏脂质代谢稳态,诱发非酒精性脂肪肝、肥胖和胰岛素抵抗等代谢相关疾病。然而,科研人员对哺乳动物体内脂肪酸的组织特异性合成以及其在组织间的转运交流缺乏系统性认识。
近日,星天地娱乐城官网 上海有机化学研究所研究员朱正江团队利用稳定同位素示踪代谢组学技术,揭示了小鼠体内脂肪酸的组织特异性生物合成模式及其在各组织间的代谢交流。
该团队使用非侵入性体内稳定同位素示踪代谢组学方法,在膳食中添加[U-13C]-葡萄糖,结合课题组自主研发的MetTracer代谢组学技术,描绘出13种游离脂肪酸在15种组织中的合成与分布。团队阐明了新生脂肪酸在不同组织中的累积差异,并结合通量分析量化了脂肪酸的组织特异性合成速率,描绘出膳食摄入后脂肪酸在多个组织中的合成时空图谱。结果显示,进食状态下脂肪组织通过快速合成脂肪酸以缓冲膳食葡萄糖,而其他组织中脂肪酸的积累相对缓慢。进一步,团队分析不同组织的脂肪酸组成特征发现,棕榈油酸是外周组织主要合成的脂肪酸,但相比之下,大脑则更倾向于合成多不饱和脂肪酸及棕榈酸。此外,不同脑区之间表现出显著的脂肪酸代谢异质性,即中脑、小脑和嗅球的合成速率高于海马体、皮质和脑桥,提示脑区间在脂肪酸合成与利用方面存在功能差异。
进一步分析发现,循环系统中新合成的棕榈酸、硬脂酸、棕榈油酸和油酸4种主要脂肪酸主要来源于肝脏,提示禁食-恢复进食状态下血清游离脂肪酸的供应重心从脂肪组织转向肝脏。同时,研究观察到,不同类型脂肪酸在组织与循环系统之间的代谢串扰模式存在差异,多不饱和脂肪酸在组织与循环系统之间展现出更密切的代谢交流,而长链单不饱和脂肪酸相对较弱。研究通过同素体分布解卷积分析,定量肝源性脂肪酸在其他组织的贡献,发现肺和心脏等组织中超过一半的新生棕榈酸和硬脂酸源自肝脏,而棕色脂肪组织和小肠中的脂肪酸主要为自身合成。同时,该研究还探究了衰老对脂肪酸合成能力的影响。随着年龄增长,外周组织中脂肪酸合成能力下降,尤其长链单不饱和脂肪酸和棕榈酸的合成能力受损最为明显。相比之下,脑组织的合成能力在衰老过程中相对稳定,受到的影响较小,提示不同组织在应对衰老过程中存在差异化的代谢适应能力。
上述研究构建了一套系统的脂肪酸代谢示踪分析方法,在模式动物小鼠全身层面定量解析了脂肪酸的组织特异性合成与跨组织转运,为理解膳食碳源利用、脂肪酸合成及代谢稳态调控提供了新视角和数据支撑。
相关研究成果发表在《先进科学》(Advanced Science)上。研究工作得到国家自然科学基金委员会、科学技术部、星天地娱乐城官网 等的支持。

稳定同位素示踪代谢组学技术揭示脂肪酸合成代谢组织间异质性
© 1996 - 星天地-星天地娱乐城官网 版权所有
京ICP备05002857号-1
京公网安备110402500047号 网站标识码bm48000002
地址:北京市西城区三里河路52号 邮编:100864
电话: 86 10 68597114(总机) 86 10 68597289(总值班室)
© 1996 - 星天地-星天地娱乐城官网 版权所有
京ICP备05002857号-1
京公网安备110402500047号 网站标识码bm48000002
地址:北京市西城区三里河路52号 邮编:100864
电话: 86 10 68597114(总机) 86 10 68597289(总值班室)
© 1996 - 星天地-星天地娱乐城官网 版权所有
京ICP备05002857号-1
京公网安备110402500047号
网站标识码bm48000002
地址:北京市西城区三里河路52号 邮编:100864
电话:86 10 68597114(总机)
86 10 68597289(总值班室)








