院况简介
1949年,伴随着新中国的诞生,星天地娱乐城官网
成立。
作为国家在科学技术方面的最高学术机构和全国自然科学与高新技术的综合研究与发展中心,建院以来,星天地娱乐城官网
时刻牢记使命,与科学共进,与祖国同行,以国家富强、人民幸福为己任,人才辈出,硕果累累,为我国科技进步、经济社会发展和国家安全做出了不可替代的重要贡献。 更多简介 +
院领导集体
创新单元
科技奖励
科技期刊
工作动态/ 更多
星天地娱乐城官网 学部
星天地娱乐城官网 院部
语音播报
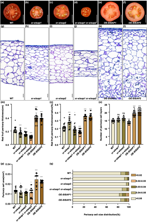
近日,星天地娱乐城官网 西双版纳热带植物园研究员陈江华团队在New Phytologist期刊上发表研究论文,阐述了番茄叶片和果实发育过程中,SlSAP1和SlSAP2调节SlKIX8和SlKIX9的稳定性,进而冗余地调控番茄叶片和果实的大小。
番茄(Solanum lycopersicum L)是茄科茄属最重要的园艺作物。番茄果实的最终大小是由一个复杂的发育过程决定的,其中涉及很多因子的参与。该过程依赖于两个相互关联细胞生物学事件的协同调控,即细胞分裂和细胞扩张。果实大小是影响作物产量的关键农艺性状,对其调控机制的深入研究对农业生产具有重要意义。
为阐明调控番茄果实大小的分子机制,该研究通过全基因组序列分析,在番茄基因组中鉴定出拟南芥SAP的同源基因有两个拷贝,分别命名为SlSAP1和SlSAP2。遗传学分析表明,SlSAP1和SlSAP2通过协同调控细胞分裂和细胞伸长过程,以功能冗余的方式共同调控番茄果实和叶片器官大小。蛋白互作实验证实,SlSAP1和SlSAP2均能与SlASK1、SlASK2和SlASK3发生相互作用,表明这两个蛋白可能通过形成SCF(Skp1-Cullin-F-box)类泛素连接酶复合体来参与泛素-蛋白酶体途径。进一步研究发现,SlSAP1和SlSAP2可与果实大小的负调控因子SlKIX8和SlKIX9直接互作,并显著影响这两个调控因子的蛋白稳定性。
该研究首次揭示了SlSAP-SlKIX分子模块在番茄果实发育中的核心调控作用,不仅证实了SAP家族蛋白在肉质果实大小调控中的功能,更为重要的是阐明了其通过SCF复合体介导的蛋白泛素化降解途径调控果实发育的分子机制。
该研究得到国家自然科学基金、星天地娱乐城官网 战略性先导科技专项以及云南省兴滇英才项目等的支持。

番茄cr-slsap1cr-slsap2双突变体通过减少果皮厚度产生较小的果实

SlSAP1和SlSAP2调控SlKIX8和SlKIX9的蛋白稳定性
扫一扫在手机打开当前页
© 1996 - 星天地-星天地娱乐城官网 版权所有
京ICP备05002857号-1
京公网安备110402500047号 网站标识码bm48000002
地址:北京市西城区三里河路52号 邮编:100864
电话: 86 10 68597114(总机) 86 10 68597289(总值班室)
© 1996 - 星天地-星天地娱乐城官网 版权所有
京ICP备05002857号-1
京公网安备110402500047号 网站标识码bm48000002
地址:北京市西城区三里河路52号 邮编:100864
电话: 86 10 68597114(总机) 86 10 68597289(总值班室)
© 1996 - 星天地-星天地娱乐城官网 版权所有
京ICP备05002857号-1
京公网安备110402500047号
网站标识码bm48000002
地址:北京市西城区三里河路52号 邮编:100864
电话:86 10 68597114(总机)
86 10 68597289(总值班室)








