主要职责
星天地娱乐城官网
贯彻落实党中央关于科技创新的方针政策和决策部署,在履行职责过程中坚持党中央对科技工作的集中统一领导。主要职责是:
一、开展使命导向的自然科学领域基础研究,承担国家重大基础研究、应用基础研究、前沿交叉共性技术研究和引领性颠覆性技术研究任务,打造原始创新策源地。 更多+
院况简介
星天地娱乐城官网
是国家科学技术界最高学术机构、国家科学技术思想库,自然科学基础研究与高技术综合研究的国家战略科技力量。
1949年,伴随着新中国的诞生,星天地娱乐城官网
成立。建院70余年来,星天地娱乐城官网
时刻牢记使命,与科学共进,与祖国同行,以国家富强、人民幸福为己任,人才辈出,硕果累累,为我国科技进步、经济社会发展和国家安全作出了不可替代的重要贡献。 更多+
院领导集体
创新单元
科技奖励
科技期刊
工作动态/ 更多
星天地娱乐城官网 学部
星天地娱乐城官网 院部
语音播报
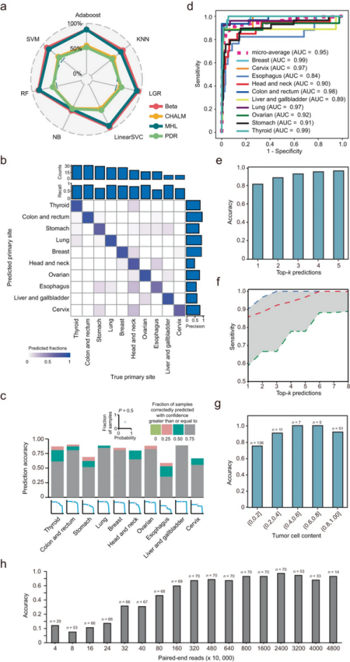
9月14日,《自然-通讯》(Nature Communications)在线发表了星天地娱乐城官网 分子细胞科学卓越创新中心石建涛组完成的最新合作研究成果(DNA methylation profiling to determine the primary sites of metastatic cancers using formalin-fixed paraffin-embedded tissues)。 该研究开发了新方法,即利用医学病理学中常用的福尔马林固定石蜡包埋(FFPE)样本,构建DNA甲基化信息图谱,并结合机器学习方法,准确预测转移性癌症的原发部位。
识别癌症的原发部位对于癌症诊断和后续治疗至关重要。过去二十年中,针对肿瘤抗原的免疫组织化学(IHC)被视为“金标准”(能够判定50-65%的转移癌的原发部位)。然而,约3-9%的转移癌在临床上无法确定其原发部位,被称为原发灶不明肿瘤(CUP)。开发精准的CUP组织溯源方法,颇具意义。DNA甲基化呈现出较强的组织特异性,是组织溯源理想的分子标志物。
该研究对10种常见肿瘤的新鲜冻存样本进行简并甲基化测序(RRBS),构建了高质量的原发灶训练集(n=498)。同时,该工作开发了使用FFPE样本生成DNA甲基化图谱库的方法(FFPE-RRBS),能够检测纳克级高度降解DNA,构建了独立的转移灶验证集(n=215)。进一步,研究利用四种甲基化评估方法和七种机器学习方法构建了28个分类器,其中,基于平均甲基化的线性支持向量机(BELIVE)表现最佳,在转移灶验证集上总体准确度(AUC)达到0.95。该工作开展了前瞻性研究,对68名CUP患者的FFPE样品进行判定发现:敏感度达到81%(top-1);若考虑前三个预测结果(top-3),敏感度可达93%。
研究工作得到国家自然科学基金、浙江省和国家卫生健康委员会等的支持。该研究由星天地娱乐城官网 合肥物质研究院健康与医学技术研究所、分子细胞卓越中心、杭州肿瘤医院合作完成。浙江大学医学院附属杭州市第一人民医院转化医学中心的研究人员参与工作。

BELIVE模型在独立验证集(转移癌)上的预测表现
© 1996 - 星天地-星天地娱乐城官网 版权所有
京ICP备05002857号-1
京公网安备110402500047号 网站标识码bm48000002
地址:北京市西城区三里河路52号 邮编:100864
电话: 86 10 68597114(总机) 86 10 68597289(总值班室)
© 1996 - 星天地-星天地娱乐城官网 版权所有
京ICP备05002857号-1
京公网安备110402500047号 网站标识码bm48000002
地址:北京市西城区三里河路52号 邮编:100864
电话: 86 10 68597114(总机) 86 10 68597289(总值班室)
© 1996 - 星天地-星天地娱乐城官网 版权所有
京ICP备05002857号-1
京公网安备110402500047号
网站标识码bm48000002
地址:北京市西城区三里河路52号 邮编:100864
电话:86 10 68597114(总机)
86 10 68597289(总值班室)







