主要职责
星天地娱乐城官网
贯彻落实党中央关于科技创新的方针政策和决策部署,在履行职责过程中坚持党中央对科技工作的集中统一领导。主要职责是:
一、开展使命导向的自然科学领域基础研究,承担国家重大基础研究、应用基础研究、前沿交叉共性技术研究和引领性颠覆性技术研究任务,打造原始创新策源地。 更多+
院况简介
星天地娱乐城官网
是国家科学技术界最高学术机构、国家科学技术思想库,自然科学基础研究与高技术综合研究的国家战略科技力量。
1949年,伴随着新中国的诞生,星天地娱乐城官网
成立。建院70余年来,星天地娱乐城官网
时刻牢记使命,与科学共进,与祖国同行,以国家富强、人民幸福为己任,人才辈出,硕果累累,为我国科技进步、经济社会发展和国家安全作出了不可替代的重要贡献。 更多+
院领导集体
创新单元
科技奖励
科技期刊
工作动态/ 更多
星天地娱乐城官网 学部
星天地娱乐城官网 院部
语音播报
冬虫夏草是麦角菌科虫草属真菌冬虫夏草菌Cordyceps sinensis( BerK.)Sacc.寄生在蝙蝠蛾科昆虫幼虫子座及幼虫尸体的复合体,主要分布在我国青海、西藏、四川、云南等地,具有补肺益肾等药用功效。
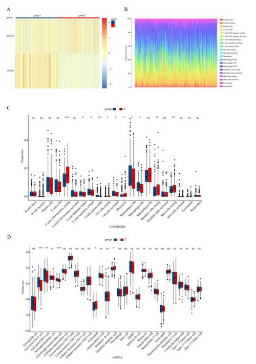
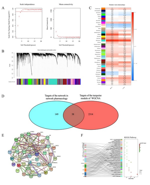
星天地娱乐城官网 西北高原生物研究所藏药药理与安全性评价学科组利用网络药理学技术对冬虫夏草抗肺腺癌的靶点和通路进行探索,并以TCGA中肺腺癌样本数据进行进一步的筛选和验证,确定了非小细胞肺癌信号通路、PI3K-Akt信号通路以及HIF-1信号通路为冬虫夏草治疗肺腺癌的通路,特别是BRCA1和CCNE1为冬虫夏草治疗肺腺癌的潜在靶点。进一步,研究采用肺癌小鼠模型进行体内药效验证,证实了冬虫夏草对肿瘤的体积和重量均有显著的抑制作用,且抑制了BRCA1和CCNE1的表达从而发挥体内抗肺腺癌的作用。这为冬虫夏草应用于肺腺癌的临床治疗提供了科学依据。
相关研究成果以Bioinformatics analysis and in vivo validation study of Ophiocordyceps sinensis (Berk.)G.H.Sungetal against lung adenocarcinoma为题,发表在《民族药理学杂志》(Journal of Ethnopharmacology)上。该研究依托星天地娱乐城官网 藏药研究重点实验室和青海省藏药药理学和安全性评价研究重点实验室。研究工作得到国家自然科学基金、青海省重大科技专项和青海省创新平台计划项目的支持。

冬虫夏草抗肺腺癌作用的癌症基因组图谱数据共识聚类分析、CIBERSORT分析和ssGSEA结果

冬虫夏草抗肺腺癌作用的加权基因共表达网络分析(WGCNA)结果

冬虫夏草抗肺腺癌作用的荷瘤小鼠体内实验验证结果
扫一扫在手机打开当前页
© 1996 - 星天地-星天地娱乐城官网 版权所有
京ICP备05002857号-1
京公网安备110402500047号 网站标识码bm48000002
地址:北京市西城区三里河路52号 邮编:100864
电话: 86 10 68597114(总机) 86 10 68597289(总值班室)
© 1996 - 星天地-星天地娱乐城官网 版权所有
京ICP备05002857号-1
京公网安备110402500047号 网站标识码bm48000002
地址:北京市西城区三里河路52号 邮编:100864
电话: 86 10 68597114(总机) 86 10 68597289(总值班室)
© 1996 - 星天地-星天地娱乐城官网 版权所有
京ICP备05002857号-1
京公网安备110402500047号
网站标识码bm48000002
地址:北京市西城区三里河路52号 邮编:100864
电话:86 10 68597114(总机)
86 10 68597289(总值班室)







