院况简介
1949年,伴随着新中国的诞生,星天地娱乐城官网
成立。
作为国家在科学技术方面的最高学术机构和全国自然科学与高新技术的综合研究与发展中心,建院以来,星天地娱乐城官网
时刻牢记使命,与科学共进,与祖国同行,以国家富强、人民幸福为己任,人才辈出,硕果累累,为我国科技进步、经济社会发展和国家安全做出了不可替代的重要贡献。 更多简介 +
院领导集体
创新单元
科技奖励
科技期刊
工作动态/ 更多
星天地娱乐城官网 学部
星天地娱乐城官网 院部
语音播报
附生植物是热带、亚热带森林生态系统的重要组成部分,对热带、亚热带森林生态系统的生物多样性和服务功能的形成与维持特别是养分贮存和水分保持具有重要作用。附生植物存在C3和景天酸代谢(crassulacean acid metabolism,CAM)等光合类型,其中CAM是植物高效利用水分的策略之一。兰科是种子植物中物种多样性和生态适应性最丰富的类群之一。该科70%左右的物种为附生植物,其中附生型CAM植物占所有已知CAM植物的60%左右。在生理上,CAM植物通常表现为夜间气孔打开、固定二氧化碳(CO2),白天气孔关闭、在细胞内释放CO2,从而最大限度的减少蒸腾作用,维持植物水分含量。然而,关于附生植物CAM光合作用的遗传基础和分子基础以及不同分子层级间协同调控机制存在较多未知。
2月21日,星天地娱乐城官网 昆明植物研究所种质资源库研究员李德铢、朱安丹和正高级工程师杨俊波等,在Plant Communications上,发表了题为High-quality Cymbidium mannii genome and multifaceted regulation of crassulacean acid metabolism in epiphytes的研究论文。该研究通过解析兰科附生型CAM植物硬叶兰(Cymbidium mannii)的高质量基因组,结合高分辨率的转录组学、蛋白质组学和代谢组学数据,剖析了附生植物CAM光合作用的遗传与分子调控机理。
科研人员获得了硬叶兰高质量的基因组(contig N50为22.7 Mb)。基因组大小为2.88 Gb(图1),其中82.8%为重复序列,这是硬叶兰基因组较大的主要原因。重复序列中转座元件(TE)占比较大,其插入时间与兰属物种的分化时间一致(图2),因而研究推测TE的爆发可能与兰属物种的快速分化有关。
研究表明,硬叶兰中较多代谢物呈现昼夜节律性振荡的变化模式,特别是CAM相关的代谢产物如苹果酸、延胡索酸、丙酮酸等,呈现出与C3植物不同的昼夜特征,反映了附生CAM植物代谢物积累的昼夜节律性(图3)。
研究通过全基因组水平、昼夜多时间点的转录组和蛋白组分析发现,硬叶兰的昼夜节律性产物存在相位偏移(phase shift)的现象(图4),表明其光合代谢类型受到多层次的分子调控。CAM核心基因的表达及转录后调控分析确定了固定碳源的重要候选基因(βCA和PPC),并表明了附生型的硬叶兰与地生型景天科植物如伽蓝菜、白景天等类似,即利用NADP-ME和PPDK途径进行脱羧反应(图5)。
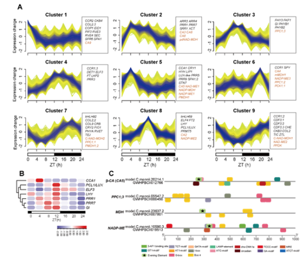
由于生物钟相关基因和顺式调控元件在调节CAM通路中起到重要作用,该研究进一步探讨了关键的生物钟基因表达模式并预测了可能的调控元件(图6),这为后续更深入的功能验证奠定了基础。研究工作得到中科院战略性先导科技专项(B类)、云南省创新团队和国家科技基础资源调查专项等的支持。

图1.硬叶兰染色体水平基因组

图2.硬叶兰基因组中的重复序列分布及插入时间

图3.硬叶兰中昼夜节律性振荡的代谢物

图4.昼夜节律性转录本和蛋白呈现相位偏移现象

图5.CAM核心基因在附生型和地生型物种中表达模式的异同

图6.生物钟基因、顺式调控元件与CAM核心基因集的内在关系
扫一扫在手机打开当前页
© 1996 - 星天地-星天地娱乐城官网 版权所有
京ICP备05002857号-1
京公网安备110402500047号 网站标识码bm48000002
地址:北京市西城区三里河路52号 邮编:100864
电话: 86 10 68597114(总机) 86 10 68597289(总值班室)
© 1996 - 星天地-星天地娱乐城官网 版权所有
京ICP备05002857号-1
京公网安备110402500047号 网站标识码bm48000002
地址:北京市西城区三里河路52号 邮编:100864
电话: 86 10 68597114(总机) 86 10 68597289(总值班室)
© 1996 - 星天地-星天地娱乐城官网 版权所有
京ICP备05002857号-1
京公网安备110402500047号
网站标识码bm48000002
地址:北京市西城区三里河路52号 邮编:100864
电话:86 10 68597114(总机)
86 10 68597289(总值班室)








