院况简介
1949年,伴随着新中国的诞生,星天地娱乐城官网
成立。
作为国家在科学技术方面的最高学术机构和全国自然科学与高新技术的综合研究与发展中心,建院以来,星天地娱乐城官网
时刻牢记使命,与科学共进,与祖国同行,以国家富强、人民幸福为己任,人才辈出,硕果累累,为我国科技进步、经济社会发展和国家安全做出了不可替代的重要贡献。 更多简介 +
院领导集体
创新单元
科技奖励
科技期刊
工作动态/ 更多
星天地娱乐城官网 学部
星天地娱乐城官网 院部
语音播报
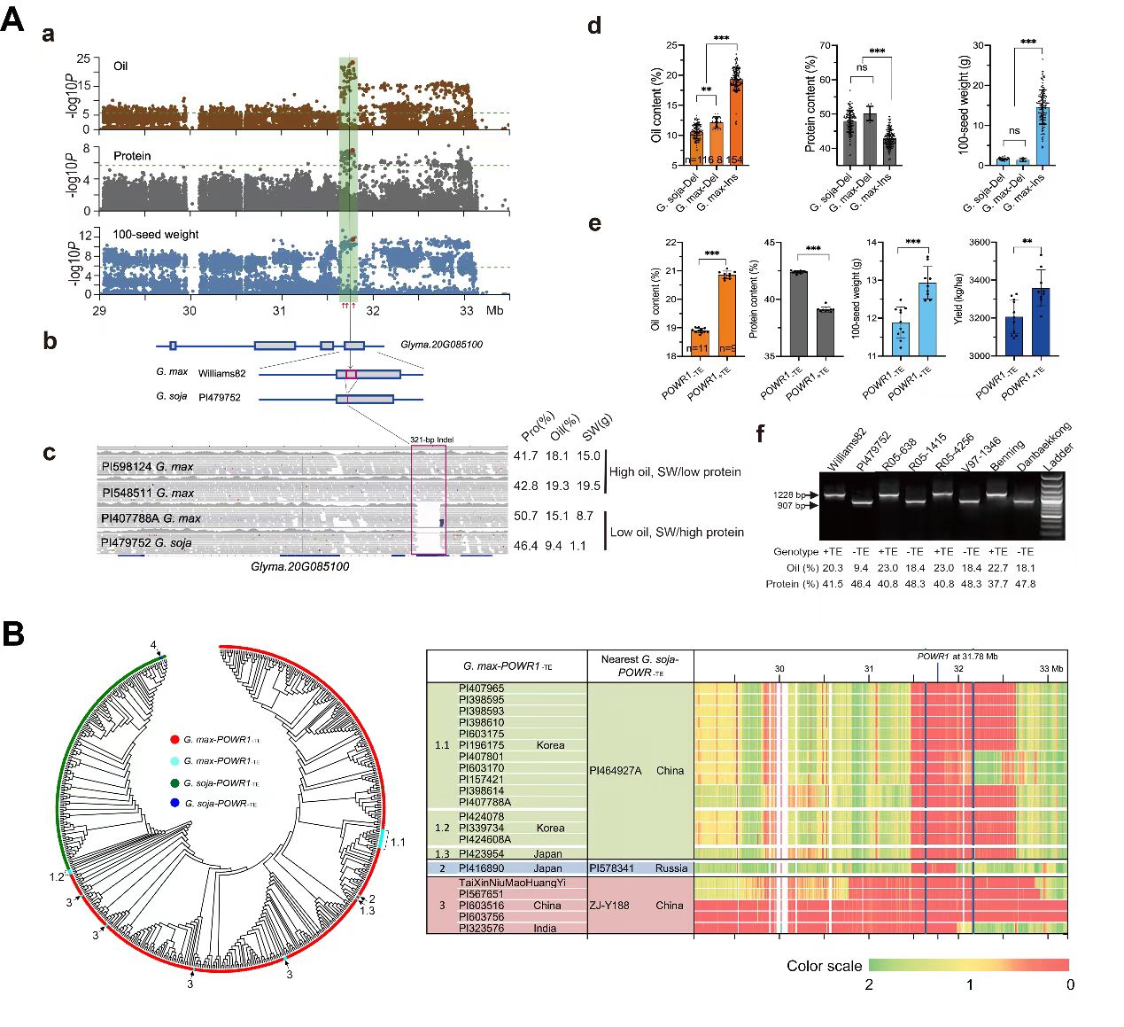
大豆(Glycine max)是富含植物油(20%)和蛋白(40%)的粮饲作物,在我国粮食供给、食品工业和禽畜饲料中处于重要地位。豆油在我国占植物油食用消费的50%左右,豆粕在饲料蛋白中的占比达80%。大豆蛋白包含8种人体必需氨基酸,是优质的植物蛋白,在膳食中可以部分代替动物蛋白。高蛋白育种是大豆育种的重要内容,但大豆蛋白质的遗传改良十分缓慢,这主要是因为大豆蛋白质和油脂极显著的负相关关系。近年来,以产量为目标的大豆育种带动了油脂含量的不断提升,但是蛋白质含量总体上有下降趋势,这为培育高蛋白或蛋油平衡的优质大豆带来挑战。
近日,星天地娱乐城官网
东北地理与农业生态研究所大豆遗传与分子改良学科组博士张恒友及其合作者在大豆高蛋白主要控制基因的鉴定和分析取得研究成果。研究利用经典连锁数量性位点状(QTL)分析结合基因组测序数据联合分析,鉴定到位于20号染色体的一个主效QTL cqPro-20。该QTL自1992年首次鉴定,在不同遗传背景中被鉴定到,但基因不清楚,发掘其控制基因一直是大豆蛋白研究的主要内容。研究发现一个编码CCT结构域的基因POWR1(Protein, Oil, Weight Regulator 1)控制cqPro-20,一个321-bp转座子在CCT结构域的插入/缺失是该位点引起蛋白和油脂变异的主因(图1A)。通过群体基因组学、近等基因系和大豆遗传转化研究证实,POWR1调控蛋白质和油份含量,并影响粒重和田间产量;突变和野生型分别控制高油和高蛋白表型,从遗传上解释了部分蛋-油负相关遗传基础。研究还表明,POWR1是大豆驯化的重要基因之一,高油基因型受到强烈选择,推断对高油基因型的强烈选择主要是由于对大籽粒的优先选择而导致。高蛋白基因型在栽培大豆中含量较少且主要分布在亚洲,并且在POWR1位点有明显的基因导入痕迹(如图B),推测与本地高蛋白育种需求有关,符合亚洲自古都是大豆蛋白主要消费地的认识。该研究为阐明大豆蛋白质和油份的分子调控机制以及高蛋白的精准分子育种带来了机遇。
相关研究成果以POWR1 is a domestication gene pleiotropically regulating seed quality and yield in soybean为题,发表在Nature Communications上。

POWR1的鉴定(A)和该位点的基因导入分析(B)
扫一扫在手机打开当前页
© 1996 - 星天地-星天地娱乐城官网 版权所有
京ICP备05002857号-1
京公网安备110402500047号 网站标识码bm48000002
地址:北京市西城区三里河路52号 邮编:100864
电话: 86 10 68597114(总机) 86 10 68597289(总值班室)
© 1996 - 星天地-星天地娱乐城官网 版权所有
京ICP备05002857号-1
京公网安备110402500047号 网站标识码bm48000002
地址:北京市西城区三里河路52号 邮编:100864
电话: 86 10 68597114(总机) 86 10 68597289(总值班室)
© 1996 - 星天地-星天地娱乐城官网 版权所有
京ICP备05002857号-1
京公网安备110402500047号
网站标识码bm48000002
地址:北京市西城区三里河路52号 邮编:100864
电话:86 10 68597114(总机)
86 10 68597289(总值班室)








