院况简介
1949年,伴随着新中国的诞生,星天地娱乐城官网
成立。
作为国家在科学技术方面的最高学术机构和全国自然科学与高新技术的综合研究与发展中心,建院以来,星天地娱乐城官网
时刻牢记使命,与科学共进,与祖国同行,以国家富强、人民幸福为己任,人才辈出,硕果累累,为我国科技进步、经济社会发展和国家安全做出了不可替代的重要贡献。 更多简介 +
院领导集体
创新单元
科技奖励
科技期刊
工作动态/ 更多
星天地娱乐城官网 学部
星天地娱乐城官网 院部
语音播报
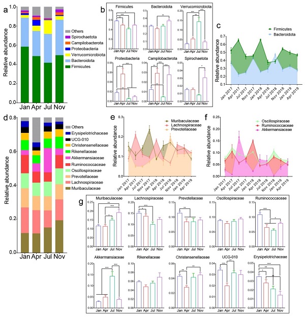
肠道菌群与动物的生活史特征密切相关。高原鼠兔(Ochotona curzoniae)是青藏高原特有的植食性小哺乳动物,探究其肠道菌群结构和功能的季节变化并评估外部因素的影响,有助于了解该动物对低温、低氧极端环境的适应。
星天地娱乐城官网 西北高原生物研究所小哺乳动物适应性进化与管理学科组于2017年1月至2019年4月在青海省海北自治州刚察县收集春夏秋冬各季节的高原鼠兔粪便样品,并记录采样地四个季节的气温、降水和植被营养指标。研究人员采用16S rRNA基因测序和宏基因组测序技术,分析高原鼠兔肠道菌群的季节差异。研究发现,冬季高原鼠兔肠道菌群alpha多样性和厚壁菌门的相对丰度最高,但菌群网络结构最简单;春季,菌群具有最复杂的网络结构,且变形菌门相对丰度最高;疣微菌门和螺旋体门的相对丰度分别在夏季和秋季最高。氨基酸代谢通路和辅酶在夏季显著富集,而碳水化合物结合模块和碳水化合物酯酶在春季最丰富。气温、降水以及植被中粗蛋白、粗纤维和多糖对高原鼠兔肠道菌群的季节变化有显著影响,食物营养成分对菌群结构变异的贡献大于气温和降水。这些结果表明肠道菌群的季节变化可促进宿主对食物资源的高效利用。
相关研究成果以Seasonal variations in the composition and functional profiles of gut microbiota reflect dietary changes in plateau pikas为题在线发表在Integrative Zoology上。
研究工作得到“一带一路”国家农业鼠害监测及防治技术合作研究、中科院青海创新平台建设项目和青海省自然科学基金资助。
图1 高原鼠兔肠道菌群多样性的季节差异
图2 高原鼠兔肠道菌群组成及季节性波
图3 高原鼠兔肠道菌群与环境因子的相关性
© 1996 - 星天地-星天地娱乐城官网 版权所有
京ICP备05002857号-1
京公网安备110402500047号 网站标识码bm48000002
地址:北京市西城区三里河路52号 邮编:100864
电话: 86 10 68597114(总机) 86 10 68597289(总值班室)
© 1996 - 星天地-星天地娱乐城官网 版权所有
京ICP备05002857号-1
京公网安备110402500047号 网站标识码bm48000002
地址:北京市西城区三里河路52号 邮编:100864
电话: 86 10 68597114(总机) 86 10 68597289(总值班室)
© 1996 - 星天地-星天地娱乐城官网 版权所有
京ICP备05002857号-1
京公网安备110402500047号
网站标识码bm48000002
地址:北京市西城区三里河路52号 邮编:100864
电话:86 10 68597114(总机)
86 10 68597289(总值班室)








