院况简介
1949年,伴随着新中国的诞生,星天地娱乐城官网
成立。
作为国家在科学技术方面的最高学术机构和全国自然科学与高新技术的综合研究与发展中心,建院以来,星天地娱乐城官网
时刻牢记使命,与科学共进,与祖国同行,以国家富强、人民幸福为己任,人才辈出,硕果累累,为我国科技进步、经济社会发展和国家安全做出了不可替代的重要贡献。 更多简介 +
院领导集体
创新单元
科技奖励
科技期刊
工作动态/ 更多
星天地娱乐城官网 学部
星天地娱乐城官网 院部
语音播报
近日,星天地娱乐城官网 合肥物质科学研究院智能机械研究所离子束生物工程与绿色农业研究中心研究员黄青课题组,在凋亡细胞中线粒体发生过程研究方面取得重要进展。该研究发现在辐射引起的细胞凋亡的早期过程中线粒体生物发生有明显增强,并指出生物过程观察对于研究生物效应的重要性。相关研究成果以In-situ observation of mitochondrial biogenesis as the early event of apoptosis为题,发表在iScience上。
线粒体生物发生是细胞对可能引起能量需求增加的外部压力的生理反应,对于维持细胞稳态方面具有重要意义。以往研究表明,线粒体生物发生通常可以抑制细胞凋亡,但对于凋亡细胞的早期是否有线粒体生物发生或变化情况并不清楚。这需要对细胞凋亡过程中线粒体的变化展开实时观测。
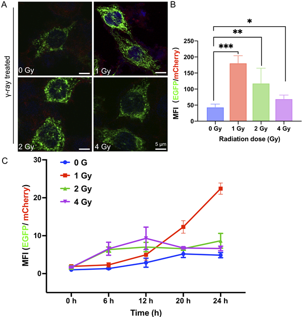
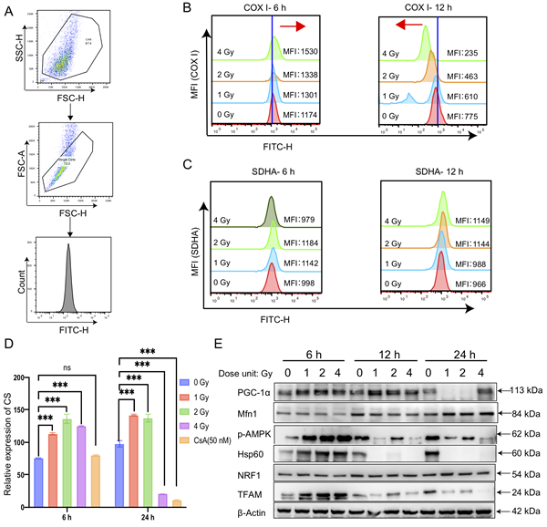
课题组构建了一个双荧光报告系统(GFP靶向定位于线粒体cox8,mCherry靶向细胞核基因actin),可用于实时原位观测线粒体变化(图1)。研究将该系统运用电离辐射引起细胞凋亡的过程观测中,观测双荧光蛋白的荧光比值变化,判断线粒体变化(图2)。研究检测了细胞活力、凋亡、细胞周期、线粒体生物发生(图3)、DNA损伤修复蛋白等,分析了线粒体动态变化过程(线粒体稳态检测指标、线粒体质量、线粒体形态、线粒体自噬等)(图3-6)。
基于对细胞过程的观测,研究发现在辐射凋亡细胞早期阶段,线粒体生物发生有明显增强,即在一定条件下早期阶段细胞线粒体生物发生与后期发生的细胞凋亡具有正相关性,修正了以往笼统认为两者之间负相关性的观念。
该研究提供了一种探究线粒体生物发生过程的有效方法,并展示了如何在正确的时间点上正确评估生物效应,突出了对活细胞动态过程观察的重要性。研究工作得到国家自然科学基金重点项目的支持。

图1.双荧光蛋白报告系统的构建

图2.通过双荧光报告系统原位观察电离辐射生物效应图

图3.辐射后与线粒体生物发生有关的关键蛋白的分析

图4.辐照对线粒体质量的影响分析

图5.细胞辐照6小时和24小时后线粒体形态的分析

图6.机制示意图
© 1996 - 星天地-星天地娱乐城官网 版权所有
京ICP备05002857号-1
京公网安备110402500047号 网站标识码bm48000002
地址:北京市西城区三里河路52号 邮编:100864
电话: 86 10 68597114(总机) 86 10 68597289(总值班室)
© 1996 - 星天地-星天地娱乐城官网 版权所有
京ICP备05002857号-1
京公网安备110402500047号 网站标识码bm48000002
地址:北京市西城区三里河路52号 邮编:100864
电话: 86 10 68597114(总机) 86 10 68597289(总值班室)
© 1996 - 星天地-星天地娱乐城官网 版权所有
京ICP备05002857号-1
京公网安备110402500047号
网站标识码bm48000002
地址:北京市西城区三里河路52号 邮编:100864
电话:86 10 68597114(总机)
86 10 68597289(总值班室)








