院况简介
1949年,伴随着新中国的诞生,星天地娱乐城官网
成立。
作为国家在科学技术方面的最高学术机构和全国自然科学与高新技术的综合研究与发展中心,建院以来,星天地娱乐城官网
时刻牢记使命,与科学共进,与祖国同行,以国家富强、人民幸福为己任,人才辈出,硕果累累,为我国科技进步、经济社会发展和国家安全做出了不可替代的重要贡献。 更多简介 +
院领导集体
创新单元
科技奖励
科技期刊
工作动态/ 更多
星天地娱乐城官网 学部
星天地娱乐城官网 院部
语音播报
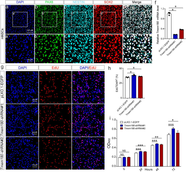
精神分裂症(Schizophrenia,SCZ)是一种病因未明的重性精神疾病。SCZ的全球终身患病率约为1%,常发病于青壮年,且不到50%患者能获得较好预后。SCZ的遗传力高达80%,表明遗传风险因素在SCZ中起主要作用。虽然在过去数十年中,精神分裂症全基因组范围内的关联研究(GWAS)鉴别到系列风险遗传变异,但由于遗传异质性和连锁不平衡,如何从GWAS发现的基因座中进一步鉴别风险基因仍然存在挑战。整合组学研究为风险基因鉴别提供了可行方法,通过整合大规模的GWAS研究和表达数量性状基因座(eQTL)数据,已经报道了多个精神分裂症风险基因。然而,目前用于整合分析的GWAS遗传关联数据和eQTL数据均主要来自欧洲人群。
近日,星天地娱乐城官网 昆明动物研究所研究员罗雄剑课题组利用整合组学研究方法(SMR和TWAS)对来自于亚洲人群的GWAS(22,778例病例和35,362例对照样本)和eQTL(N=162)进行了整合分析,鉴定到东亚人群特异的精神分裂症风险易感基因TMEM180。不同的整合分析均提示TMEM180的表达降低与精神分裂症风险显著相关(TWAS P =2.89×10-14,SMR P =6.04×10-5)。进一步的表达分析表明,TMEM180在SCZ患者中表达显著下调(P =8.63×10-4)。此外,TMEM180在SCZ患者大脑中表达显著降低(P =1.87×10-5)。利用神经干细胞模型进行增殖、分化实验以及转录组分析等探索TMEM180在精神分裂症发病中的作用,结果表明TMEM180表达敲低造成神经发育异常,并影响发育和突触传递等SCZ相关通路。
该研究通过整合分析方法鉴别出东亚人群特异的精神分裂症易感基因TMEM180,并结合神经干细胞模型进一步阐明风险基因TMEM180在SCZ发生中的潜在致病机理。该研究也表明在中国人群中开展精神分裂症遗传研究和表达数量性状基因座分析的重要性和必要性。
相关研究成果以Integrative analyses followed by functional characterization reveal TMEM180 as a schizophrenia risk gene为题,发表在Schizophrenia Bulletin上。昆明动物所博士研究生王俊阳、李晓艳和李慧娟为论文共同第一作者,昆明动物所研究员罗雄剑和副研究员肖潇为论文通讯作者。研究工作得到国家自然科学基金、云南省科技厅创新研究团队以及云南省杰出青年项目的资助。
Tmem180低表达促进神经干细胞增殖
扫一扫在手机打开当前页
© 1996 - 星天地-星天地娱乐城官网 版权所有
京ICP备05002857号-1
京公网安备110402500047号 网站标识码bm48000002
地址:北京市西城区三里河路52号 邮编:100864
电话: 86 10 68597114(总机) 86 10 68597289(总值班室)
© 1996 - 星天地-星天地娱乐城官网 版权所有
京ICP备05002857号-1
京公网安备110402500047号 网站标识码bm48000002
地址:北京市西城区三里河路52号 邮编:100864
电话: 86 10 68597114(总机) 86 10 68597289(总值班室)
© 1996 - 星天地-星天地娱乐城官网 版权所有
京ICP备05002857号-1
京公网安备110402500047号
网站标识码bm48000002
地址:北京市西城区三里河路52号 邮编:100864
电话:86 10 68597114(总机)
86 10 68597289(总值班室)








