语音播报
近日,Science Bulletin在线发表了星天地娱乐城官网 古脊椎动物与古人类研究所古DNA实验室付巧妹研究团队、山东大学文化遗产研究院、山东省文物考古研究院共同主导,联合山东大学历史文化学院、济南市考古研究所和北京大学考古文博学院等,合作完成的关于距今9500-1800年前的山东地区先民线粒体全基因组的研究成果。
此前,对距今约9500-7700年前山东地区人群核基因组的研究已指出,山东古代人群的祖先和东亚南北方人群有关;在大汶口文化(距今约6000-4600年)和山东龙山文化(距今4600-4000年)时期,考古学和人类体质学研究指出该时期的山东人群和中原地区的仰韶文化人群、河南龙山文化人群有密切的联系和交流;而针对距今约3000年前的人群线粒体高突变区研究表明,距今3000年以后的山东人群的母系遗传结构受到了东亚南方人群的影响。然而,距今约9500年到1800年前之间的这段时间,仍存在许多无法回答的问题:山东地区早期人群的母系遗传结构如何?山东地区的母系遗传结构是否同外界人群有关?山东地区古代人群何时同外界人群发生互动?山东地区内部的沿海和内陆人群之间在母系遗传上是否存在联系?
为了解决这些问题,研究团队利用高效的古DNA捕获技术,获得了来自12个古代遗址的86条线粒体全基因组序列。这些古代样本在地理上分布在山东的内陆和沿海地区,时间跨度近7700年,是国内首次对山东地区人群母系遗传历史的长时间跨度、广地理尺度的研究(图1)。研究表明,根据分子方差分析法(Analysis of molecular variance)检测出的不同时间段的人群间的差异,山东地区的人群可分为距今约9500-4600年前的早期人群和距今约4600-1800年前的晚期人群。在进一步的研究中,科研人员在早于4600年前的样本中发现了在现今东亚南、北方人群中常见的单倍体群D4、D5、B4c1和B5b2,即早期山东人群已拥有东亚南方和北方人群的母系遗传特点。相较早期山东人群,晚期山东人群中新增了多种线粒体单倍体群,这些均暗示了在龙山文化时期及之后山东地区古代人群受到了其他地区人群的影响,这些影响丰富了山东地区人群母系遗传结构的多样性。
那么山东地区内部的人群之间又存在哪些联系呢?进一步研究结果显示,在距今约3100年以后,山东的沿海和内陆地区的人群也可能发生了基因互动,如共享了线粒体单倍体群M8和A,导致在距今3100年以后山东地区沿海和内陆的人群间母系遗传结构的差异大幅降低。
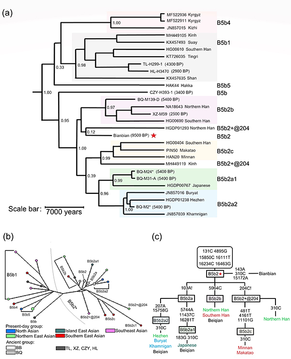
研究团队在距今约9500年前的扁扁洞遗址中发现了目前发现的最古老的B5b2支系个体,并构建了B5b2支系的系统发育树,计算了B5b2支系下各单倍体型的分歧时间(图2)。结果表明,在B5b2支系下,距今约9500年前的扁扁洞个体、距今约5500-5300年前左右的北阡遗址个体,可能与该谱系的某些东亚人群和北亚人群的祖先有关,即B5b2这一支系人群很可能是从山东地区向外部地区进行扩散的。
该工作是首个针对山东地区人群的线粒体全基因组的长时间跨度、系统性的研究,探索了山东地区人群距今9500-1800年的线粒体基因组数据(图3)。未来,研究团队将进一步结合山东地区人群Y染色体和核基因组研究,更深入地了解山东人群迁徙和演化的历史。古脊椎所研究员付巧妹为论文通讯作者,古脊椎所硕士研究生刘俊岑、山东大学助理研究员曾雯、山东省文物考古研究院研究员孙波、古脊椎所副研究员毛晓伟为论文的第一作者。研究工作得到国家自然科学基金、郑州大学“中华文明根系研究”项目、中科院、腾讯科学探索奖、霍华德·休斯医学研究所、中国国家社会科学基金会、山东大学青年交叉科学创新群体建设项目的支持。

图1.古代山东人群线粒体基因组分析。(a)山东省12个考古遗址的古代人类的地理和时间分布;(b)山东古代人类与现代东亚人群的主成分分析图(PCA);(c)古代山东人群与现代东亚人群之间的遗传距离的P值(Φst);(d)古代山东人群与现代东亚人群之间线粒体单倍群频率的相关性热图

图2.B5b支系人群的基因分析。(a)使用BEAST软件计算的B5b支系人群的系统发育树;(b)B5b支系人群的网络分析图;(c)B5b支系下单倍体型所拥有的特征突变位点

© 1996 - 星天地-星天地娱乐城官网 版权所有
京ICP备05002857号-1
京公网安备110402500047号 网站标识码bm48000002
地址:北京市西城区三里河路52号 邮编:100864
电话: 86 10 68597114(总机) 86 10 68597289(总值班室)
© 1996 - 星天地-星天地娱乐城官网 版权所有
京ICP备05002857号-1
京公网安备110402500047号 网站标识码bm48000002
地址:北京市西城区三里河路52号 邮编:100864
电话: 86 10 68597114(总机) 86 10 68597289(总值班室)
© 1996 - 星天地-星天地娱乐城官网 版权所有
京ICP备05002857号-1
京公网安备110402500047号
网站标识码bm48000002
地址:北京市西城区三里河路52号 邮编:100864
电话:86 10 68597114(总机)
86 10 68597289(总值班室)