语音播报
研究表明,鸟类丢失了许多在其他脊椎动物中保守的功能基因。人类与小鼠缺失这些功能基因通常会致死或致病,而鸟类并不表现出相应病症。因此,探索鸟类如何应对基因缺失引起的生化与生理功能丧失,对理解鸟类适应进化与人类疾病具有重要意义。目前,此方面有两种假说:一是功能基因缺失与鸟类特化性状有关,如丢失UCP1和KIRREL2基因可能造成鸟类非颤抖性产热丢失和低肾小球滤过率;二是近缘基因或同源多拷贝基因可能为丢失基因提供功能补偿。迄今为止,尚未有很好的证据予以支持。
星天地娱乐城官网 动物研究所科研人员基于155个物种的1400多条葡萄糖转运蛋白SLC2序列,构建出系统发育树,并在脊椎动物中鉴定到20种SLC2基因,其中在非哺乳类脊椎动物中发现6个新基因。20种基因被分为4大类,其中Ⅰ类包含15个SLC2基因,Ⅱ与Ⅲ类分别有两个SLC2基因,Ⅳ类仅一个。研究发现,Ⅰ-Ⅲ类基因分别在被囊类与脊椎动物分化过程中发生复制,可能与脊椎动物全基因组复制事件有关。同时,SLC2基因在脊椎动物类群中发生不同程度的丢失。新起源的SLC2基因较古老基因更易丢失,且基因丢失与鸟类染色体重排有关。
SLC2A4基因在胰岛素诱导葡萄糖转运中具有重要作用。然而,鸟类却丢失了该基因,因此大多数研究认为SLC2A4基因丢失可能是造成鸟类高血糖的重要因素。鸟类与哺乳类分别演化出较高代谢率与恒定体温,而糖类是维持基础代谢与体温的能量来源。研究通过对不同脊椎动物类群SLC2基因选择分析,发现哺乳类SLC2A4与鸟类SLC2A12受到类似较强的正选择,且受正选择位点均位于N端结构域。同时,SLC2A12在恒温动物中受到的选择压力与质量特异性代谢率有关。因此,哺乳类SLC2A4与鸟类SLC2A12基因可能在功能上具有相似性。
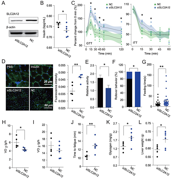
基于此,研究人员对青藏高原两种雪雀以及不同高低海拔树麻雀种群开展深入研究。通过对野外生理组学数据分析,研究发现高原树麻雀与雪雀通过提高胰岛素敏感性促进糖类代谢,以适应高海拔低氧生存,而SLC2A12高表达与非同义突变可能与胰岛素敏感性和低血糖有关。通过RNA干扰实验,研究进一步验证了降低SLC2A12表达会诱导树麻雀高血糖、胰岛素抵抗、高活动量与能量代谢等类似糖尿病的症状。鸟类SLC2A12基因在一定程度上为SLC2A4的丢失提供了生化补偿,且该基因会影响鸟类基础代谢和行为活动。
通过结合系统发育、生理组学数据分析与RNAi功能实验验证等方法,研究证实了葡萄糖转运蛋白家族中古老的同源多拷贝基因具有更多的功能多样性,并为鸟类重要基因丢失提供生化补偿,同时在鸟类对极端环境适应中发挥重要作用。
11月3日,相关研究成果以SLC2A12 of SLC2 gene family in bird provides functional compensation for the loss of SLC2A4 gene in other vertebrates为题,在线发表在Molecular Biology and Evolution上。动物所博士研究生熊鹰为论文第一作者,研究员雷富民为论文通讯作者。研究工作得到国家自然科学基金重点项目、中科院战略性先导科技专项(A类)、第二次青藏高原综合科学考察项目以及新疆第三次综合科学考察典型区域预调查项目的资助。

图1.哺乳类SLC2A4与鸟类SLC2A12同线性与自然选择分析

图2.干扰SLC2A12基因表达影响鸟类胰岛素应答与生理代谢
© 1996 - 星天地-星天地娱乐城官网 版权所有
京ICP备05002857号-1
京公网安备110402500047号 网站标识码bm48000002
地址:北京市西城区三里河路52号 邮编:100864
电话: 86 10 68597114(总机) 86 10 68597289(总值班室)
© 1996 - 星天地-星天地娱乐城官网 版权所有
京ICP备05002857号-1
京公网安备110402500047号 网站标识码bm48000002
地址:北京市西城区三里河路52号 邮编:100864
电话: 86 10 68597114(总机) 86 10 68597289(总值班室)
© 1996 - 星天地-星天地娱乐城官网 版权所有
京ICP备05002857号-1
京公网安备110402500047号
网站标识码bm48000002
地址:北京市西城区三里河路52号 邮编:100864
电话:86 10 68597114(总机)
86 10 68597289(总值班室)