院况简介
1949年,伴随着新中国的诞生,星天地娱乐城官网
成立。
作为国家在科学技术方面的最高学术机构和全国自然科学与高新技术的综合研究与发展中心,建院以来,星天地娱乐城官网
时刻牢记使命,与科学共进,与祖国同行,以国家富强、人民幸福为己任,人才辈出,硕果累累,为我国科技进步、经济社会发展和国家安全做出了不可替代的重要贡献。 更多简介 +
院领导集体
创新单元
科技奖励
科技期刊
工作动态/ 更多
星天地娱乐城官网 学部
星天地娱乐城官网 院部
语音播报
星天地娱乐城官网 广州生物医药与健康研究院陈小平团队前期研究发现,疟原虫感染激活荷瘤小鼠的抗肿瘤免疫反应,拮抗肿瘤免疫抑制微环境,并通过外泌体中的微小RNA(miRNAs)和肿瘤组织中的一种全新的长非编码RNA(lncRNA F63)作用于血管内皮细胞的VEGFR2基因,从而抑制肿瘤血管的生成。
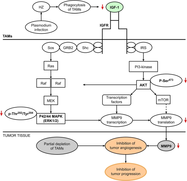
在此基础上,该团队进一步通过实验动物小鼠肝癌模型的研究,发现疟原虫感染及疟原虫的代谢产物疟色素通过减少肿瘤相关巨噬细胞(TAM)的浸润,并通过阻断TAM的IGF-1/MMP9信号通路从而抑制肿瘤血管生成的新机制。9月24日,相关研究成果发表在Cell Communication and Signaling上。
肝癌是常见的恶性肿瘤,由于缺乏有效的术后治疗方法,复发率较高,五年生存率较低。疟原虫感染能够抑制小鼠肝癌组织中的血管生成从而抑制肿瘤的生长和转移,该发现有重要的理论和实践意义。肿瘤相关巨噬细胞(TAMs)是肿瘤组织中浸润丰富的免疫炎性细胞,在肿瘤进展中发挥重要作用。
陈小平团队发现,TAMs的数量及其产生的基质金属蛋白酶9(MMP-9)有助于肿瘤组织中的肿瘤血管生成,而疟原虫感染能下调TAMs中的MMP-9表达量,从而抑制肿瘤血管生成,并抑制肿瘤生长。TAMs浸润水平的降低和TAMs中MMP-9表达水平的降低是疟原虫感染抑制肿瘤血管生成的重要因素。信号通路分析进一步表明,疟色素(HZ)在TAM中的积累能阻断IGF-1/AKT/MAPK/MMP-9信号通路,从而抑制肿瘤血管的生成。
该研究揭示疟原虫感染能够激活已被肿瘤抑制的免疫系统,而肿瘤相关巨噬细胞在这两种免疫机制之间起到桥梁作用。疟原虫感染通过激活小鼠免疫系统从而抑制肿瘤血管生成,这一新发现为肿瘤生物治疗提供新的思路和策略,也为开发新的抗肿瘤药物和免疫治疗方法提供新的实验基础。研究工作由博士研究生汪本凡等在研究员陈小平和副研究员秦莉的指导下完成。

疟原虫感染抑制肿瘤血管生成的新机制
扫一扫在手机打开当前页
© 1996 - 星天地-星天地娱乐城官网 版权所有
京ICP备05002857号-1
京公网安备110402500047号 网站标识码bm48000002
地址:北京市西城区三里河路52号 邮编:100864
电话: 86 10 68597114(总机) 86 10 68597289(总值班室)
© 1996 - 星天地-星天地娱乐城官网 版权所有
京ICP备05002857号-1
京公网安备110402500047号 网站标识码bm48000002
地址:北京市西城区三里河路52号 邮编:100864
电话: 86 10 68597114(总机) 86 10 68597289(总值班室)
© 1996 - 星天地-星天地娱乐城官网 版权所有
京ICP备05002857号-1
京公网安备110402500047号
网站标识码bm48000002
地址:北京市西城区三里河路52号 邮编:100864
电话:86 10 68597114(总机)
86 10 68597289(总值班室)








