院况简介
1949年,伴随着新中国的诞生,星天地娱乐城官网
成立。
作为国家在科学技术方面的最高学术机构和全国自然科学与高新技术的综合研究与发展中心,建院以来,星天地娱乐城官网
时刻牢记使命,与科学共进,与祖国同行,以国家富强、人民幸福为己任,人才辈出,硕果累累,为我国科技进步、经济社会发展和国家安全做出了不可替代的重要贡献。 更多简介 +
院领导集体
创新单元
科技奖励
科技期刊
工作动态/ 更多
星天地娱乐城官网 学部
星天地娱乐城官网 院部
语音播报
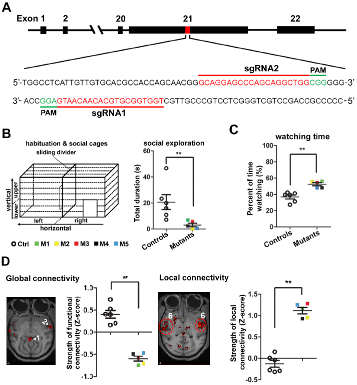
依托深港脑科学创新研究院和筹划中的深圳市脑解析与脑模拟重大科技设施研究平台,星天地娱乐城官网 深圳先进技术研究院脑认知与脑疾病研究所、美国麻省理工学院、中山大学、华南农业大学等国际团队合作攻关,在自闭症非人灵长类动物模型的研制上取得新突破。6月13日,相关成果“Atypical behaviour and connectivity in SHANK3-mutant macaques”以长文形式发表在国际学术期刊《自然》(Nature)上。
自闭症是一种严重的神经发育性疾病,目前中国自闭症患者已超1000万,且患病率呈现上升趋势。自闭症的发生机制目前仍不清楚,在啮齿类模型上发展出的药物在临床试验中无一成功,能够服务于针对自闭症的新药研发、高度模拟人类自闭症症状的实验动物模型一直以来是自闭症研究领域的瓶颈。因此,利用在大脑结构与功能方面与人类更加接近的非人灵长类动物,构建模拟人类自闭症的动物模型,极有可能会突破这一瓶颈,促进更好的药物和基因疗法的开发和应用。
深圳先进院脑认知与脑疾病研究所周晖晖团队与美国麻省理工学院Robert Desimone、冯国平团队,中山大学项鹏团队,华南农业大学杨世华团队,借助CRISPR基因编辑系统在猕猴上成功改造了与自闭症高度相关的SHANK3基因。该基因的缺失或突变会导致大脑神经元发育不成熟、神经连接减少,个体表现出社交回避、刻板行为等自闭症症状。
研究人员将CRISPR组分注射入受精的猕猴卵中,并通过代孕猴成功产生了携带SHANK3突变的猕猴。分析发现突变猴表现出与自闭症患者相似的行为特征,如睡眠紊乱、重复性刻板行为增加以及社会交互减少。在观看社会性刺激时,突变猴呈现异常的眼运动模式以及长潜伏期的瞳孔反应,这些表现与自闭症患者高度一致。MRI扫描进一步发现突变猴大脑结构和功能均存在与自闭症患者相似的异常。结构上表现为灰质体积的降低,功能上表现为脑区间(如后扣带回与内侧前额叶之间)长程连接减少,局部连接增强。
该项研究证明了新型转基因自闭症灵长类动物模型的成功建立,为更加深入地理解自闭症的神经生物学机制并开发更具转化价值的治疗手段提供了更好的研究基础。
该工作获得中国国家重点研发计划、中科院对外合作计划、中国国家自然科学基金、帕特里克·J·麦戈文基金及深圳市科技创新委员会等的支持。
SHANK3基因突变猴表现出自闭症相关症状。A:SHANK3基因编辑示意图;B:突变猴社会交互减少;C:社会性刺激下突变猴眼运动异常;D:SHANK3基因突变导致大脑长程连接减弱,局部连接增强。
© 1996 - 星天地-星天地娱乐城官网 版权所有
京ICP备05002857号-1
京公网安备110402500047号 网站标识码bm48000002
地址:北京市西城区三里河路52号 邮编:100864
电话: 86 10 68597114(总机) 86 10 68597289(总值班室)
© 1996 - 星天地-星天地娱乐城官网 版权所有
京ICP备05002857号-1
京公网安备110402500047号 网站标识码bm48000002
地址:北京市西城区三里河路52号 邮编:100864
电话: 86 10 68597114(总机) 86 10 68597289(总值班室)
© 1996 - 星天地-星天地娱乐城官网 版权所有
京ICP备05002857号-1
京公网安备110402500047号
网站标识码bm48000002
地址:北京市西城区三里河路52号 邮编:100864
电话:86 10 68597114(总机)
86 10 68597289(总值班室)








